Nature:减肥新发现!肠道细菌联手低蛋白饮食,把“懒”脂肪变成“燃”脂肪
| [日期:2026-03-09] | 作者:生物谷 次浏览 | [字体:大 中 小] |
想象一下,你体内囤积在腰腹、大腿、臀部的白色脂肪,若能摇身一变成为持续燃烧卡路里的 “小锅炉”,减肥或许会变得事半功倍。
这听起来像科幻场景,但近日发表在国际顶级期刊Nature上、题为 “Microbiota-mediated induction of beige adipocytes in response to dietary cues” 的重磅研究,让这一设想离现实更近了一步。来自希望之城、庆应义塾大学等机构的科学家们发现,通过调整饮食(具体来说是适度降低蛋白质摄入),可以激活肠道内特定菌群,它们会向身体发送精准信号,指挥脂肪组织从 “储能模式” 无缝切换到 “燃脂模式”。这一发现,无疑给无数被体重困扰的人带来了新的希望。
全球范围内,超重和肥胖已成为蔓延的公共卫生危机。世界卫生组织数据显示,自 1975 年以来,全球肥胖率几乎翻了三倍;在中国,成年居民超重率已超过 30%,肥胖率突破 10%,由此引发的糖尿病、心血管疾病和癌症风险,正成为沉重的健康负担。如何安全激活身体的 “燃脂” 潜能,一直是科研界攻关的核心目标。
要理解这项研究的突破,得先从脂肪的分类说起:我们体内主要有三种脂肪——白色脂肪、棕色脂肪和米色脂肪。白色脂肪是不折不扣的 “能量守财奴”,专门储存多余能量,在营养过剩的当下,它正是腰围增长的 “元凶”;棕色脂肪则是 “能量败家子”,富含线粒体,能燃烧能量产生热量维持体温,婴儿体内含量丰富,但随年龄增长逐渐减少;米色脂肪则是 “双面选手”,平时像白色脂肪一样储存能量,却能在特定刺激下被 “唤醒”,展现出棕色脂肪的燃脂特性,这个过程被科学家称为脂肪 “米色化”。
过去,人们已知寒冷刺激或药物可激活棕色脂肪,但药物往往伴随心率增快、血压升高等副作用,寻找更温和自然的激活方式成为关键。
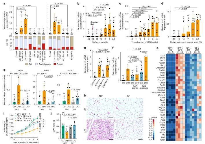
这项研究中,科研团队从小鼠实验入手,发现了一个惊人规律:喂食低蛋白饮食(LPD)的小鼠,腹股沟白色脂肪(iWAT)出现了显著的 “米色化” 迹象,其标志性基因Ucp1的表达量大幅升高,效果竟与寒冷刺激或 β₃肾上腺素受体激动剂的作用不相上下。但当同样的低蛋白饮食喂给无菌小鼠(体内无肠道菌群)时,脂肪米色化效应几乎完全消失;而给无菌小鼠移植低蛋白饮食小鼠的肠道菌群后,这一效应又奇迹般恢复。
更关键的是,给正常小鼠喂食抗生素清除肠道菌群后,低蛋白饮食诱导的脂肪米色化也被显著抑制。这一系列对比清晰证实:低蛋白饮食并非直接起效,肠道菌群才是解读饮食信号、启动燃脂程序的关键 “翻译官”。
为了找到这群关键菌群,研究人员从低蛋白饮食小鼠的肠道中分离出 20 株核心细菌(mu20-mix),将其移植给无菌小鼠并配合低蛋白饮食,成功重现了脂肪米色化效应。
随后,他们在人类身上进一步验证:招募 25 名健康志愿者,通过 ¹⁸F-氟脱氧葡萄糖正电子发射断层扫描(FDG-PET)筛选出棕色 / 米色脂肪活性高的人群,从其粪便中分离出 33 株细菌,最终筛选出 4 株核心菌株(hu4-mix,包括 Adlercreutzia equolifaciens、Eubacteriaceae sp.、Bilophila sp. 4_1_30 和 Romboutsia timonensis)。将这 4 株细菌移植给无菌小鼠后,配合低蛋白饮食,不仅成功诱导了脂肪米色化,还让小鼠体重下降、血糖耐受改善,血浆胆固醇和甘油三酯水平降低,且未造成明显肌肉损伤。更令人惊喜的是,即便是已经因高脂饮食肥胖的小鼠,在切换到低蛋白饮食并补充这 4 株细菌后,也出现了体重减轻、代谢改善的效果。

LPDs以依赖于微生物群的方式诱导褐变
这些肠道细菌究竟是如何施展 “燃脂魔法” 的?研究揭示了一套精密的 “双信号协同系统”,两条通路缺一不可、协同发力。
第一条是胆汁酸 - FXR 信号轴:肠道菌群代谢会改变体内胆汁酸组成,使血浆中胆酸(CA)、鹅脱氧胆酸(CDCA)、7 - 氧代脱氧胆酸(7oxoDCA)等非结合胆汁酸水平升高,这些胆汁酸会特异性激活脂肪干细胞和祖细胞(ASPCs)中的法尼醇 X 受体(FXR),直接推动白色脂肪向米色脂肪转化。
第二条是氨 - FGF21 信号轴:其中两株核心细菌(Bilophila sp. 4_1_30 和 Adlercreutzia equolifaciens)会表达一种含脂蛋白信号肽的 NrfA 酶,这种酶能将亚硝酸盐还原为氨;氨通过门静脉进入肝脏后,会刺激肝细胞分泌成纤维细胞生长因子 21(FGF21),这种被称为 “代谢大师” 的激素会增强全身能量代谢,进一步助力燃脂。研究还发现,这两条信号通路最终会共同促进交感神经在脂肪组织中的支配重构,通过 β₃肾上腺素能受体信号放大燃脂效应。
更深入的机制研究显示,低蛋白饮食对脂肪米色化的诱导具有显著的特异性:仅在腹股沟白色脂肪中效果明显,性腺周围白色脂肪则无响应;年轻雄性小鼠的反应比雌性或老年小鼠更显著;且这种效应是可逆的,当小鼠恢复正常饮食后,脂肪的米色化特征会逐渐消退。同时,研究人员还排除了单一必需氨基酸限制的作用,证实是多种必需氨基酸的共同限制,才会通过肠道菌群触发这一燃脂程序。
这项研究清晰勾勒出一条完整的生物学链条:低蛋白饮食→特定肠道菌群富集→胆汁酸-FXR 信号 + 氨-FGF21 信号→白色脂肪米色化→代谢改善,它首次明确了肠道菌群在饮食与脂肪代谢之间的核心介导作用,让我们意识到肠道菌群并非被动消化食物,而是主动解读饮食信息、调控宿主生理状态的 “关键执行者”。
当然,研究人员也强调了其局限性:实验中使用的低蛋白饮食(蛋白质供能比约 7%)远低于人类推荐摄入量(10%-35%),盲目模仿可能导致营养不良,且目前所有机制验证主要在小鼠模型中完成,不能直接套用到人类身上。过去单纯补充益生菌改善代谢的尝试效果有限,也提示肠道菌群的作用依赖特定饮食背景和菌群间的协同作用。但这并不削弱研究的价值——它揭示了FXR、FGF21、肠道菌群代谢物等多个潜在药物靶点,未来的方向或许不是让人们吃极端饮食,而是通过药物模拟肠道细菌激活的双信号通路,或开发包含核心菌株的益生菌制剂,安全唤醒体内的米色脂肪。
我们常说 “减肥要管住嘴、迈开腿”,而这项研究让 “管住嘴” 的内涵变得更丰富:吃什么固然重要,食物如何与体内万亿微生物互动、这些微生物又如何指挥身体代谢,才是更深层的健康密码。或许在不久的将来,医生会根据个人的肠道菌群构成,开出个性化的膳食处方或益生菌制剂,让体内的 “懒” 脂肪乖乖变成 “燃” 脂肪,让减肥和代谢改善变得更温和、更高效。这场关于肠道菌群与脂肪代谢的探索,无疑为肥胖及相关代谢疾病的防治,打开了一扇全新的大门。
参考文献:
Tanoue, T., Nagayama, M., Roochana, A.J.A. et al. Microbiota-mediated induction of beige adipocytes in response to dietary cues. Nature (2026). doi:10.1038/s41586-026-10205-3